
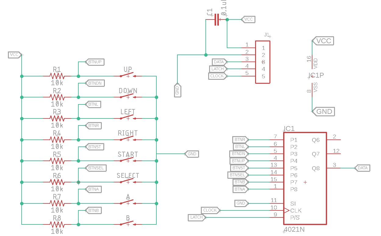
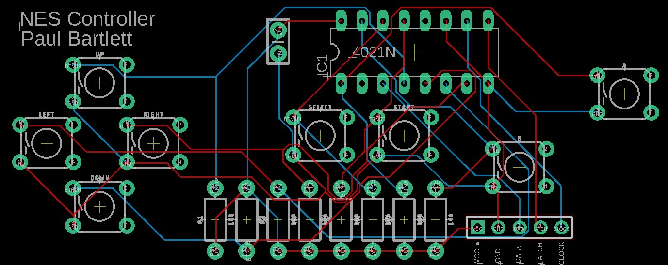
NES Controller
Mini NES Controller PCB (83mm × 33mm) for testing projects that require a controller input.
NES Controller
What is it?
A Printed Circuit Board for a Mini NES Controller. Board dimensions: 83mm × 33mm.
Why did I make it?
I needed the ability to test a project that required a controller. Rather than buy one, I found a suitable circuit and had PCBs made up.
What makes it special?
A compact, purpose-built controller PCB not available elsewhere. Simple and useable.
Schematics & Images
