
SA818 Module
Breakout PCB for the SA818 VHF/UHF transceiver module. PTT button, LED indicators, controllable via Raspberry Pi, Arduino, or Pico.
SA818 Module PCB
What is it?
A breakout Printed Circuit Board for the SA818 (or DRA818) VHF/UHF transceiver module. The updated version includes a PTT button and improved connection labelling. Controllable by Raspberry Pi, Arduino, Pico, or any UART-capable microcontroller.
Why did I make it?
As a licensed Radio Amateur (M0PHB) I enjoy experimenting with the hobby. I designed a VoltNode shield but it was specific to OrangePi. This PCB provides a universal, MCU-agnostic breakout that works with any platform.
What makes it special?
A simple, low-cost design compatible with any microcontroller with a UART.
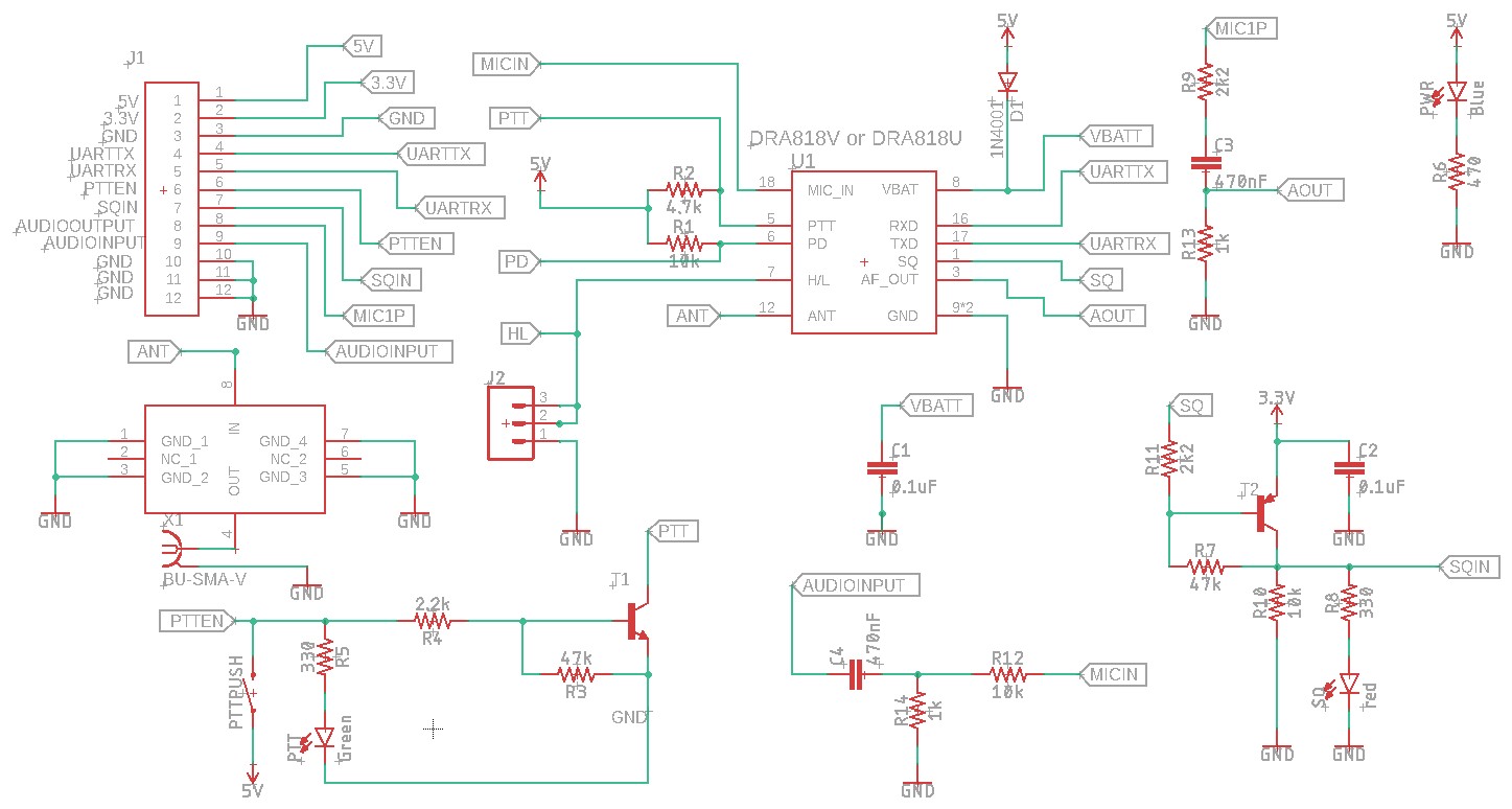
Connections — 12-Pin Strip
| Pin | Signal |
|---|---|
| 1 | 5V |
| 2 | 3.3V |
| 3 | GND |
| 4 | UART TX |
| 5 | UART RX |
| 6 | PTT |
| 7 | SQ (Squelch) |
| 8 | Audio Out |
| 9 | Audio In |
| 10 | GND |
| 11 | GND |
| 12 | GND |
Note: The Audio In/Out labels on early PCBs are swapped (AIN is marked AOUT and vice versa). The v2.1 layout corrects this.
Parts List
| Quantity | Part |
|---|---|
| 1 | SA818 Module (U or V variant) or DRA818 |
| 1 | SMA antenna PCB connector |
| 1 | SMD Filter 0500LP15A500E |
| 1 | BC847 transistor (T1) |
| 1 | BC857 transistor (T2) |
| 1 | Red LED |
| 1 | Blue LED |
| 1 | Green LED |
| 1 | 1N4001 diode |
| 2 | 470nF capacitors |
| 2 | 0.1µF capacitors |
| 2 | 330Ω resistors |
| 1 | 470Ω resistor |
| 4 | 2.2KΩ resistors |
| 2 | 1KΩ resistors |
| 3 | 10KΩ resistors |
| 2 | 47KΩ resistors |
| 1 | 4.7KΩ resistor |
| 1 | 12-way strip connector |
| 1 | 3-way strip connector |
| 1 | Bridging link |
Schematics & Images
